为响应“健康中国”号召,普及中华优秀传统养生文化,提升我校师生健康意识与自我保健能力,通过一系列生动、有趣的互动体验和专业的医疗咨询,让广大师生“零距离”感受中医药文化的魅力,学会科学养生,缓解学业与工作压力,特举办浙江农林大学暨阳学院第十一届健康文化节。现将有关事项通知如下:
一、活动主题
悦动养生,“医”路同行
二、开幕式
时间:2025年11月20日(周四)中午12.30
地点:浙江农林大学暨阳学院图书馆门口广场
三、活动对象
学院全体在校师生
四、举办单位
主办: 学工部·团委、生物环境学院
承办:生物环境学院分团委、学生会、生物环境学院中药学学生党支部
协办: 暨阳学院工会、妇联、诸暨市中医医院、诸暨市中心医院、诸暨市妇幼保健院、诸暨市第五人民医院
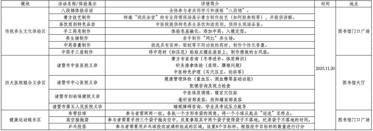
五、活动内容安排

欢迎广大师生积极参与!
学工部·团委、生物环境学院
2025年11月14日